js555888金沙老品牌(中国有限公司)-Well-known百科

js555888金沙老品牌(中国有限公司)-Well-known百科

js555888金沙老品牌(中国有限公司)-Well-known百科

红头文件:中共中央发文支持开展建筑屋顶光伏行动!

发布时间:2021-10-20
9月22日,中共中央下发《关于完整准确全面贯彻新发展理念做好碳达峰碳中和工作的意见》,内容极其丰富。文件强调:实施可再生能源替代行动,大力发展风能、太阳能、生物质能、海洋能、地热能等,不断提高非化石能源消费比重。坚持集中式与分布式并举,优先推动风能、太阳能就地就近开发利用。



文件重点内容摘录如下:



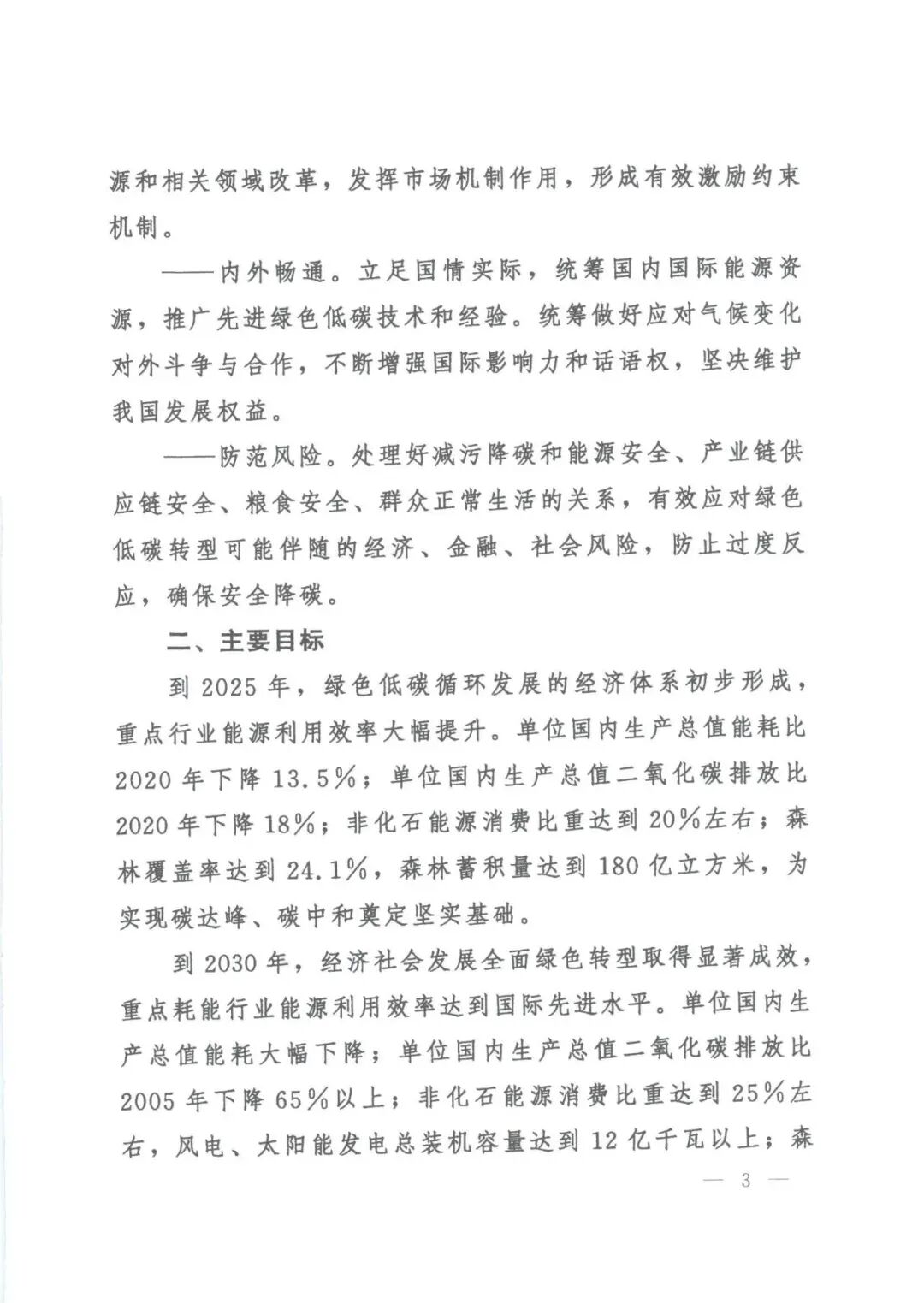
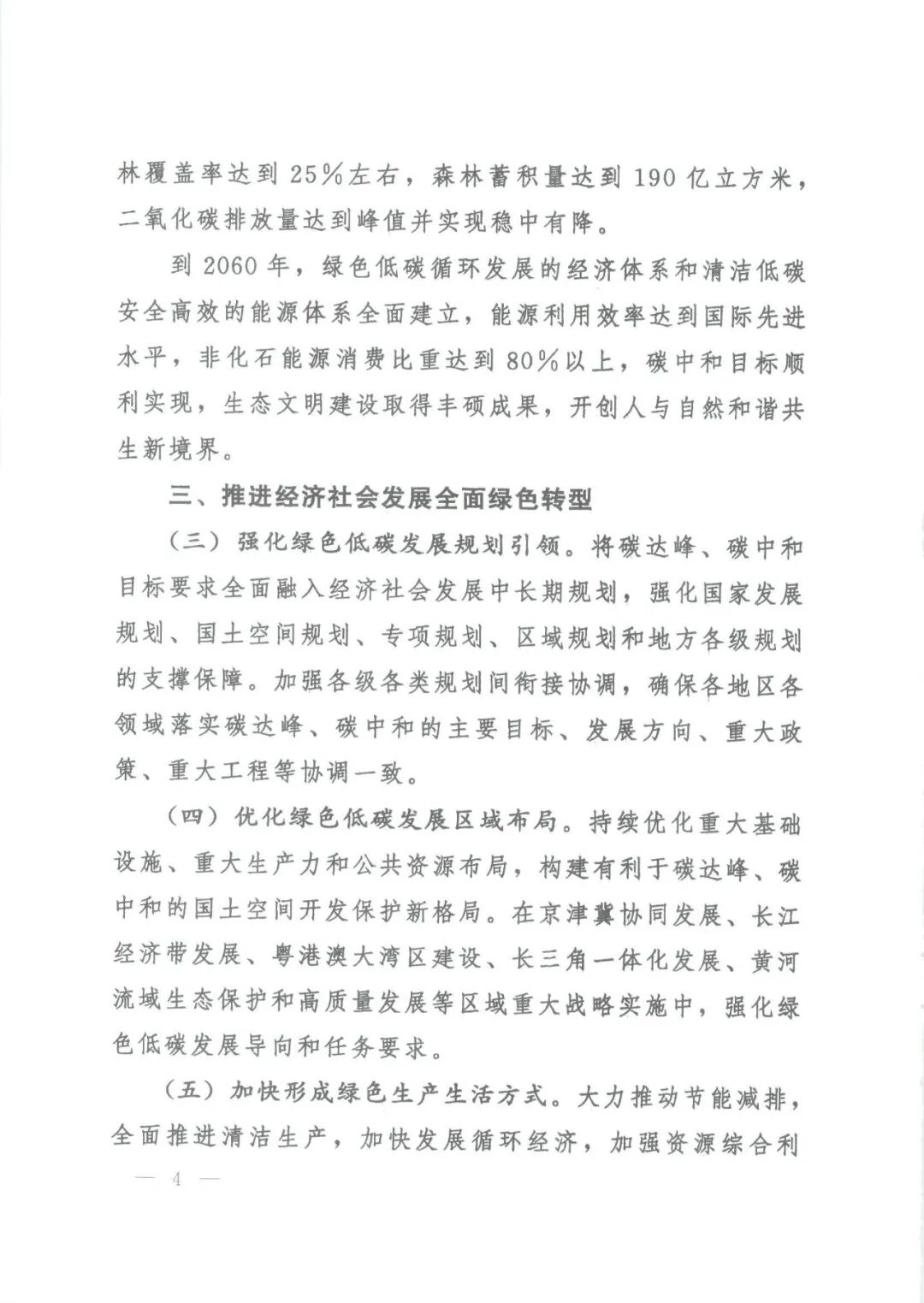
到2025年,单位国内生产总值能耗比2020年下降13.5%;单位国内生产总值二氧化碳排放比2020年下降18%;非化石能源消费比重达到20%左右。到2030年,非化石能源消费比重达到25%左右,风电、太阳能发电总装机容量达到12亿千瓦以上。到2060年,非化石能源消费比重达到80%以上。


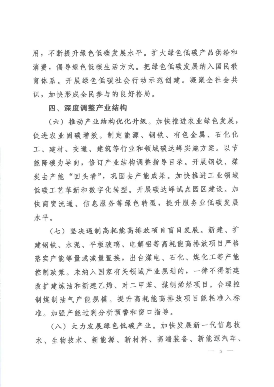
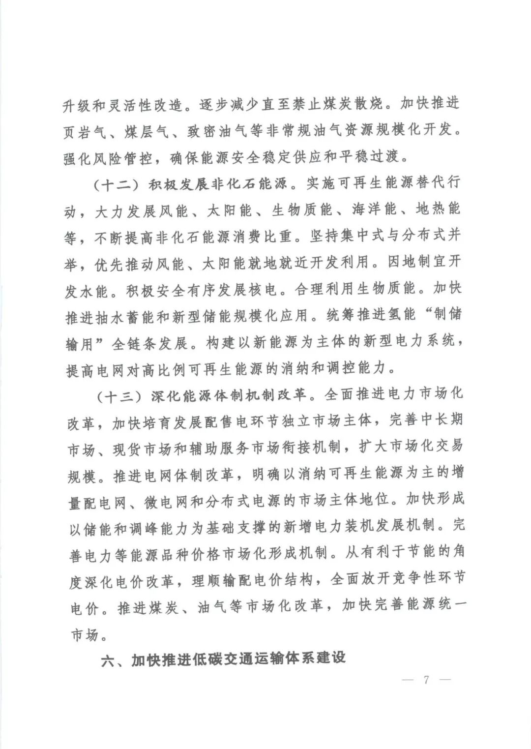
(十一)严格控制化石能源消费。加快煤炭减量步伐,“十四五”时期严控煤炭消费增长,“十五五”时期逐步减少。石油消费“十五五”时期进入峰值平台期。统筹煤电发展和保供调峰,严控煤电装机规模,加快现役煤电机组节能升级和灵活性改造。逐步减少直至禁止煤炭散烧。

(十二)积极发展非化石能源。实施可再生能源替代行动,大力发展风能、太阳能、生物质能、海洋能、地热能等,不断提高非化石能源消费比重。坚持集中式与分布式并举,优先推动风能、太阳能就地就近开发利用。构建以新能源为主体的新型电力系统,提高电网对高比例可再生能源的消纳和调控能力。 


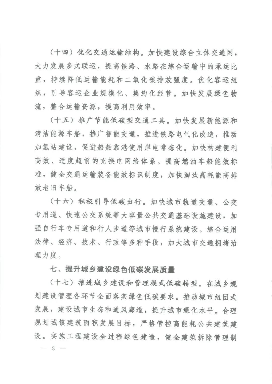
(十八)大力发展节能低碳建筑。持续提高新建建筑节能标准,加快推进超低能耗、近零能耗、低碳建筑规模化发展。大力推进城镇既有建筑和市政基础设施节能改造,提升建筑节能低碳水平。逐步开展建筑能耗限额管理,推行建筑能效测评标识,开展建筑领域低碳发展绩效评估。全面推广绿色低碳建材,推动建筑材料循环利用。发展绿色农房。


(十九)加快优化建筑用能结构。深化可再生能源建筑应用,加快推动建筑用能电气化和低碳化。开展建筑屋顶光伏行动,大幅提高建筑采暖、生活热水、炊事等电气化普及率。在北方城镇加快推进热电联产集中供暖,加快工业余热供暖规模化发展,积极稳妥推进核电余热供暖,因地制宜推进热泵、燃气、生物质能、地热能等清洁低碳供暖。

(二十五)推进绿色“一带一路”建设。加快“一带一路”投资合作绿色转型。支持共建“一带一路"国家开展清洁能源开发利用。积极推动我国新能源等绿色低碳技术和产品走出去,让绿色成为共建 “一带一路”的底色。


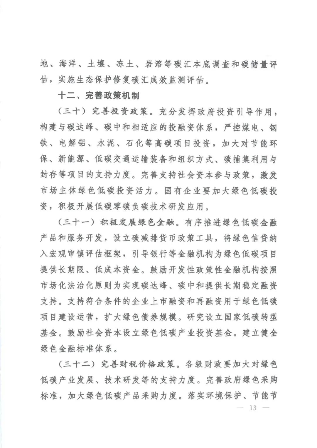
(三十一)积极发展绿色金融。有序推进绿色低碳金融产品和服务开发,设立碳减排货币政策工具,将绿色信贷纳入宏观审慎评估框架,引导银行等金融机构为绿色低碳项目提供长期限、低成本资金。鼓励开发性政策性金融机构按照市场化法治化原则为实现碳达峰、碳中和提供长期稳定融资支持。支持符合条件的企业上市融资和再融资用于绿色低碳项目建设运营,扩大绿色债券规模。研究设立国家低碳转型基金。鼓励社会资本设立绿色低碳产业投资基金。建立健全绿色金融标准体系。




文件原文如下:




640(0).webp.jpg
640.webp (1).jpg
640.webp (2).jpg
640.webp (3).jpg
640.webp (4).jpg
640.webp (5).jpg
640.webp (6).jpg
640.webp (7).jpg
640.webp (8).jpg
640.webp (9).jpg
640.webp (10).jpg
640.webp (11).jpg
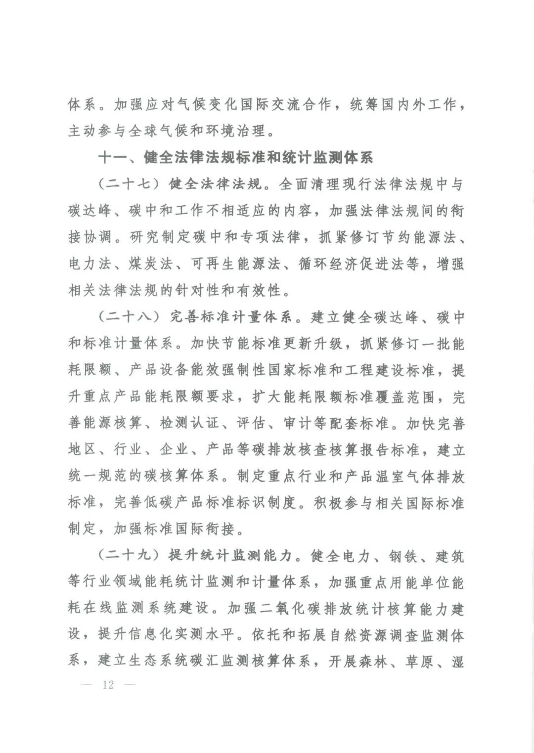
640.webp (12).jpg
640.webp (13).jpg
640.webp (14).jpg



联系我们

serve@nenghb.com

755000

全国服务热线

400-999-6833

(工作时间9:00-18:00)

js555888金沙老品牌微信公众号

关注我们让资讯及时达

js555888金沙老品牌(中国有限公司)-Well-known百科 ICP备案: 宁ICP备19000920号-1
XML 地图